軽自動車税(種別割)
軽自動車税(種別割)は、原動機付自転車、二輪の小型自動車、軽自動車(二輪の軽自動車を含む)、小型特殊自動車等の所有者に対してかかる税です。
1.納税義務者
毎年4月1日現在、軽自動車などを所有している人。
※保管及び運用していない状態でも、所有の事実に基づき課税されますのでご注意ください。
2.納期
市役所から送付する納税通知書によって5月末日までに納めることになっています。
5月末日が休日の場合は、翌開庁日が納期限となります。
3.税率
平成27年度より、軽自動車税が改正されました。
詳しくは下記リンクをご参照ください。
4.継続検査(車検用)納税証明
二輪の小型自動車および三輪と四輪の軽自動車の納税通知書には、継続検査用(車検用)の納税証明書がついています。この納税証明書は、皆さんが銀行や郵便局などの窓口で税金を払い込み、領収印が押されると証明書として使用できるようになっています。
※車検の際に提示していた納税証明書は、下記事由につき、納税証明書が不要となりました。そのため、令和6年度より、口座振替、el-QR又はクレジット等でお支払いされた人へ別で送付していた納税証明書の郵送は、全ての車種で廃止となります。
【事由】
軽自動車税納付確認システム(軽JNKS)開始に伴い、自動車検査登録事務所にて納税確認が可能となりました。
なお、軽JNKSに収納データが反映されるまでに相応の日数を要する場合がありますので、車検をお急ぎの人は、市役所窓口に領収書の原本を持参し、納税証明書をお求めください。
納税証明書のご注意
口座振替で軽自動車税(種別割)を納税される人は、振替日より数日程度の間、金融機関から振替の確認ができないと納税証明書を交付できません。
継続検査用の納税証明書をお急ぎの方は、お手数ではございますが通帳を記帳の上、窓口までお越し願います。
5.各種手続き
軽自動車税(種別割)の申告場所
軽自動車などを取得、または転居した場合は、その日から15日以内に、
軽自動車などを廃車・譲渡した場合は、30日以内に以下の窓口へ申告してください。
| 種別 | 窓口 | お問い合わせ |
|
125cc以下の原動機付自転車 小型特殊自動車 |
伊豆市役所税務課及び各支所窓口 伊豆市小立野38-2(※) |
0558-72-9854 |
|
軽二輪(126cc~250cc) 二輪小型自動車(251cc~) |
沼津自動車検査登録事務所 沼津市原字古田2480 |
050-5540-2051 |
|
軽三輪 軽四輪 被けん引車 |
軽自動車検査協会静岡事務所 沼津支所 沼津市大塚字道上27番2 |
050-3816-1778 |
(※)伊豆市外へ転出する場合は、転出先の市役所等で手続きできる場合がありますので、転出先の市町村の軽自動車税担当課へお問い合わせください。
原付の申告(登録・所有者変更・廃車)
原動機付自転車(125cc以下)の登録の手続きに必要なものは以下のとおりです。(小型特殊自動車も同じです。)
本人が申告に来られない場合は、申告書に登録者本人の住所・ 氏名・生年月日・電話番号と代理人の住所・氏名を記入のうえ、以下の必要なものを揃えて申告できます。
また、本市で廃車申告されなくても、転出先(または相手方)の市町村で一括手続きできる場合もありますので、転出先(または相手方)の市町村の軽自動車税担当課へお問い合わせください。
※特定小型原動機付自転車及びペダル付き電動バイクの登録手続きをされる人は、要件を満たしていることがわかる書類(仕様書等)をお持ちください。
(1)原付の登録
| 市内の人に譲りたい | 譲渡証明書・標識交付証明書・標識(ナンバープレート) |
| 市外の人に譲りたい | 廃車の手続きになります。 |
| 市外の人からもらった | 登録の手続きになります。譲渡証明書が必要です。 |
(2)原付の所有者変更
| 新車を業者から購入した | 販売証明書 |
| 廃車済みの車を再登録したい | 譲渡証明書・廃車申告受付書 |
| 転入したとき | 他市区町村の標識交付証明書・他市区町村の標識(ナンバープレート) |
| 市外の人からもらったとき | 他市区町村の標識交付証明書・他市区町村の標識(ナンバープレート)・譲渡証明書 |
(3)原付の廃車
| 廃棄(スクラップ)した | 標識交付証明書・標識(ナンバープレート) |
| 市外に転出した | 標識交付証明書・標識(ナンバープレート) |
| 市外の人に譲りたい | 標識交付証明書・標識(ナンバープレート) |
| 盗難にあった |
(※まずは、警察に届け出てください。) 標識交付証明書 標識遺失届出書(盗難にあった日・場所、盗難届出の有無、警察署名・届出日、受理番号等を記載していただきます。) |
| 紛失してしまった |
標識交付証明書 標識遺失届出書(標識を持参できない状況を記載していただきます。) |
※標識(ナンバープレート)を紛失した場合
故意、または過失によるものと認められる場合は(警察に届け出ておらず、受理番号がない場合を含む)、弁償金として200円請求します。
6 軽自動車税(種別割)の減免
申請期間
令和8年度の申請期間は、令和8年4月16 日(木曜日)~6月1日(月曜日)です。
公益のために使用する軽自動車の減免
下記必要書類を持参し、税務課または各支所窓口にて申請してください。
リース契約車両(=納税義務者がリース会社の場合)は減免対象になりません。
【必要書類】
・軽自動車税減免申請書
・減免を受けようとする車両の車検証(※電子車検証をお持ちの方は、自動車検査証記録事項をプリントアウトしたものをお持ちください。)
・定款(新規で申請する事業所のみ)
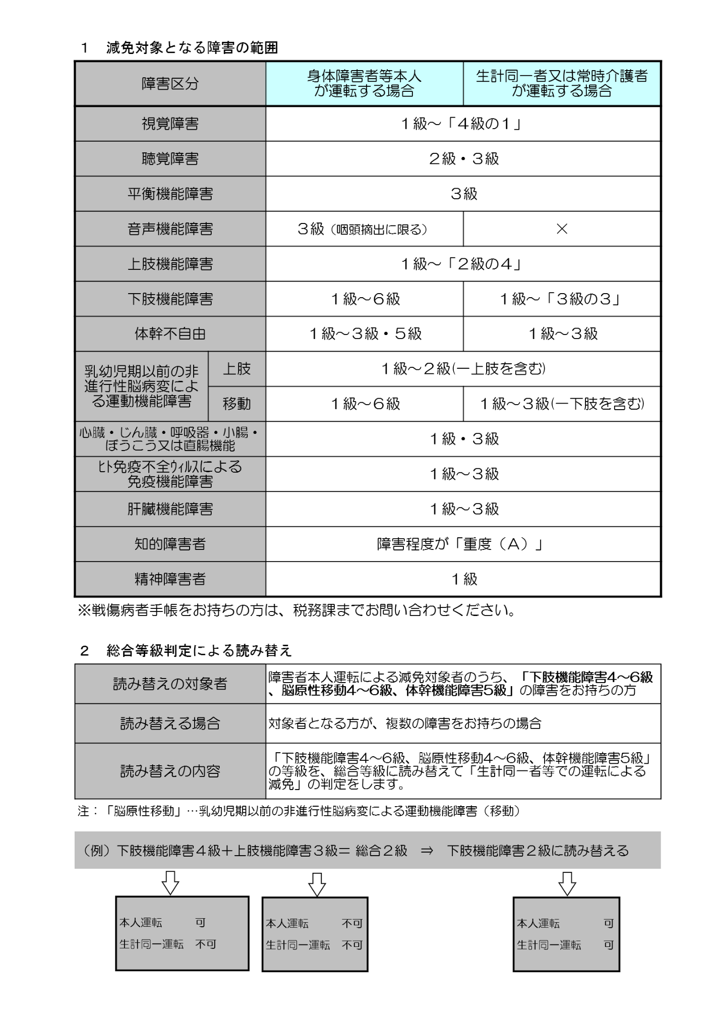
障害者手帳をお持ちの方に係る軽自動車等の減免
1手帳につき、1台までの減免になります。普通自動車の減免を受けられる方は、県税事務所で手続きしてください。障害の種類や等級、運転する人によって減免を受けられない場合がありますので、下の表1をよくご確認ください。
また、リース契約車両(=納税義務者がリース会社の場合)は減免対象になりません。
新規の申請方法
下記必要書類を持参し、税務課または各支所窓口で申請してください。
【必要書類】
・軽自動車税減免申請書
・障害者手帳
・車の納税義務者のマイナンバーがわかる書類(マイナンバーカード、通知カード等)
・減免を受けようとする車両の車検証または標識交付証明書(※電子車検証をお持ちの方は、自動車検査証記録事項をプリントアウトしたものをお持ちください。)
・運転する人の運転免許証またはマイナ免許証(※注1)
・納税通知書(※注2)
・運転者が障害者の人と同居の家族ではなく、常時介護者の場合は常時介護証明書(※常時介護証明書は社会福祉課で申請してください。)
(※注1)代理人が申請する場合は、マイナ免許証読み取りアプリやマイナポータルから出力した免許画像を印刷し持参してください。
(※注2)納税通知書の到着前に申請される場合は、持参は不要です。誤ってご納付いただかないようお気を付けください。

構造に変更が加えられた軽自動車の減免
新規の申請方法
下記必要書類を持参し、税務課または各支所窓口で申請してください。
【必要書類】
・軽自動車税減免申請書
・車の納税義務者のマイナンバーがわかる書類(マイナンバーカード、通知カード等)
・減免を受けようとする車両の車検証または標識交付証明書(※電子車検証をお持ちの方は、自動車検査証記録事項をプリントアウトしたものをお持ちください。)
・運転する人の運転免許証またはマイナ免許証(※注1)
・納税通知書(※注2)
・車両の写真の印刷(車検証の「車体の形状」を証明できるもの)
※注1、注2は、上記の「障害者手帳をお持ちの方に係る軽自動車等の減免」と同様。
継続して減免を受ける人の申請方法(公益減免は対象外)
継続用減免申請書は、前年度減免を受けた人に4月中旬に送付します。前年度減免を受けた人で、前年度の減免要件(障害者、車両、運転する人等の状況)に一切の変更がない場合は、上記の必要書類を省略の上、継続用減免申請書を郵送または窓口で提出することで申請できます。
前年度の減免要件から変更がある人は、新規申請者と同様の手続きが必要です。必要書類を持参し税務課または各支所窓口にお越しください。(ただし、運転免許証の有効期限のみ更新した場合は、免許証のコピーを減免申請書と併せて郵送してください。窓口の申請は必要ありません。)
※公益減免については、同時期に減免申請書を送付しますが、手続きは新規申請と同様になります。
公益減免・および身体障害者の減免申請書
この記事に関するお問い合わせ先
税務課 市民税スタッフ
伊豆市小立野38-2
電話:0558-72-9854 ファックス:0558-72-6588
お問い合わせフォーム
- みなさまのご意見をお聞かせください
-






更新日:2024年04月17日